Klops. Stoisz w tej kuchni, która miała być piękna, ale to kurczę nie ten kolor. I ten wzór frontów też jakiś inny, i tych szuflad jakby mniej. Same błędy w kuchni! Co się stało?
Stolarz twierdzi, że przecież takie pani chciała, wszystko jest jak trzeba – „No dzwoniła pani że kolor taki i taki to taki wylakierowałem”.
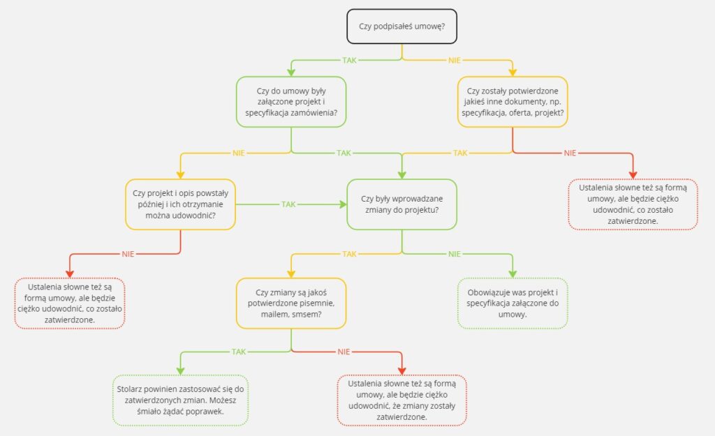
Pierwsze pytanie brzmi, czyja to wina? Według ciebie zapłaciłaś za inną kuchnię, według stolarza przywiózł co zamówiłaś.
Odpowiedz sobie na pytania:

Jaka jest odpowiedź?
To ma znaczenie, jeżeli twoja sprawa skończy się najgorszym wyjściem, czyli w sądzie. Prawdopodobnie jednak stolarz będzie chciał się dogadać.
Dla łatwiejszego przeprowadzenia sprawy, możesz skorzystać z mojej pomocy przy sprawdzeniu twojej kuchni. Znajdziemy, co jeszcze poszło nie tak ?
Twoje wyjścia w naprawie problemu:
- Akceptujesz popełnione błędy w kuchni, ale żądasz dużego rabatu.
- Akceptujesz naprawę części błędów w kuchni, a za pozostałe żądasz rabatu.
- Nie akceptujesz błędów w kuchni i żądasz stanu z projektu oraz rabatu za opóźnienie.
Wybór należy do ciebie, ale tak naprawdę zależy, jakie błędy zostały popełnione. Lekka zmiana odcienia frontów lub nieco inny wzór, ale wciąż pasujący, mogą być kwestiami do zaakceptowania. Ale duże różnice mogą totalnie nie wpasować się w twój styl.
Jeżeli meble są poustawiane inaczej niż chciałaś, musisz zastanowić się, czy to jest duży problem dla ciebie na przyszłość.
Co może zrobić stolarz?
Większość stolarzy zaakceptuje błąd i będzie próbowała go naprawić albo dogadać się, tak, żeby być jak najmniej stratnym. Renoma jest bardzo ważna i nie lubimy z niej rezygnować przez jeden felerny montaż. Większość z nas, jak wszędzie, to dobrzy ludzie, a przyczyną błędów jest nawał pracy lub roztargnienie.
Jaki jest dobry stolarz, znajdziesz tutaj – Jak wybrać stolarza do kuchni na wymiar?
Ale trafiają się też gagatki, i o nich będzie mowa.
Ich postępowanie zazwyczaj zależne jest od tego, ile projektu i zmian zostało udokumentowane. Jeżeli macie umowę i do niej załączony projekt, a potem ani śladu pisemnej korespondencji, może bronić się, że nie były wprowadzane żadne zmiany. Może też twierdzić odwrotnie, że zmiany były ustalane przez telefon, dlatego np. kolor jest inny niż na projekcie.
Jeżeli masz jakąkolwiek formę rozmowy pisemnej, maile, smsy, whatsapp czy inne, to bardzo dobrze, choć zawsze może zarzekać się, że coś nie doszło. W drodze porozumienia może żądać dopłaty za doprowadzenie kuchni do stanu jakiego sobie życzysz. Może zwinąć się i wyjść, zostawiając cię z problemem. Uzna, że będzie to bardziej opłacalne niż naprawa błędów. Zależnie od ciebie, spotkacie się wtedy w sądzie. Może zabrać wszystko i zwrócić ci pieniądze.
Jakkolwiek by nie było, jest to bardzo stresująca sytuacja. Pamiętaj, że zawodowo sprawdzam gotowe kuchnie i projekty pod kątem błędów i problemów, mogę ci pomóc. Jeżeli ten artykuł dotyczy ciebie, to trzymam kciuki za pomyślne rozwiązanie sprawy.
Do następnego razu,






